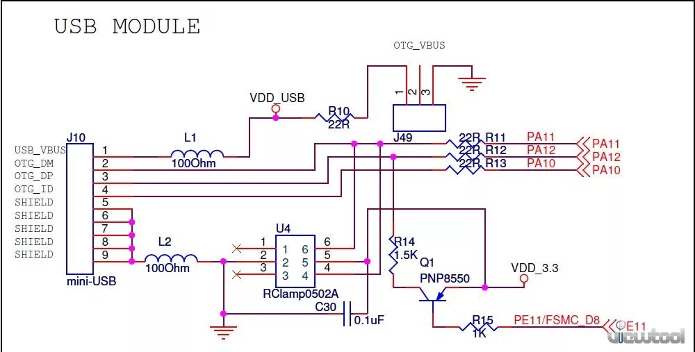
Stm32 usb host