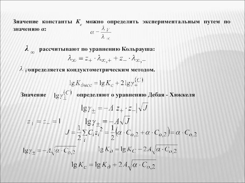
Значение найденное экспериментальным путем