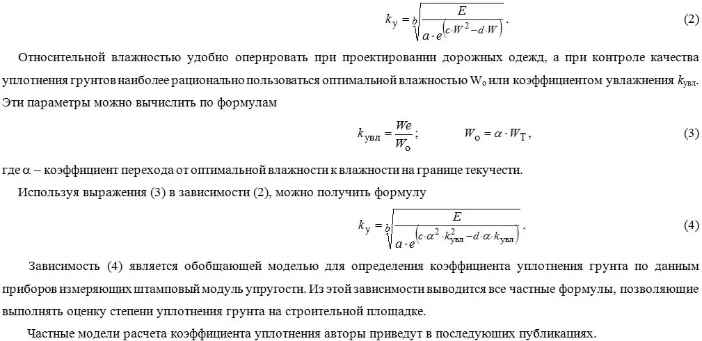
Значение коэффициентов уплотнения