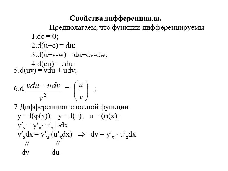
Значение дифференциальных функций