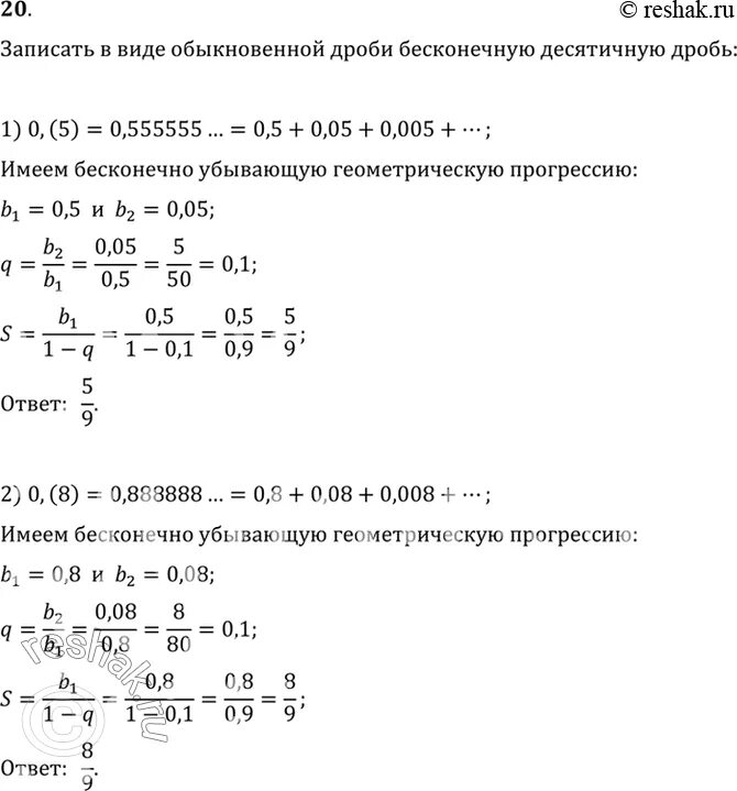
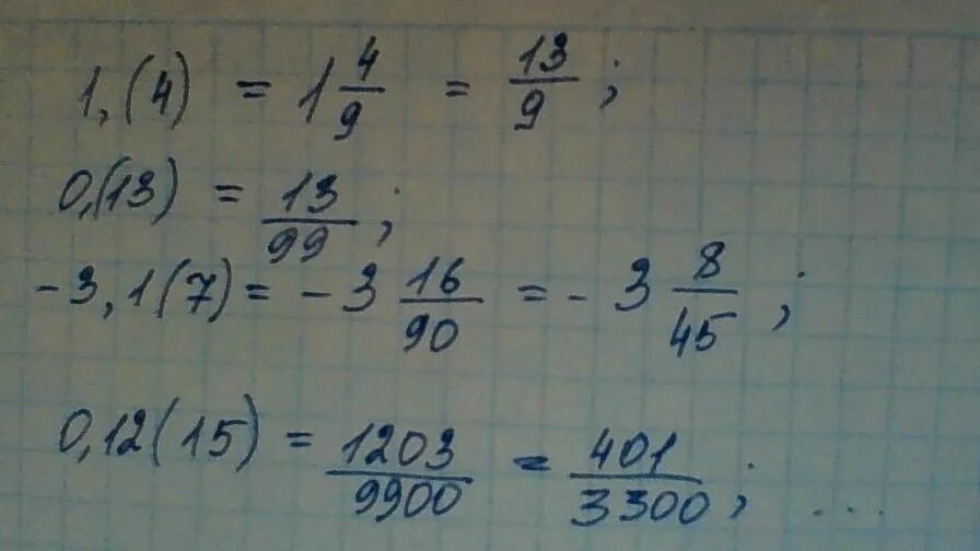
Запишите в виде обыкновенной дроби 0.2 7