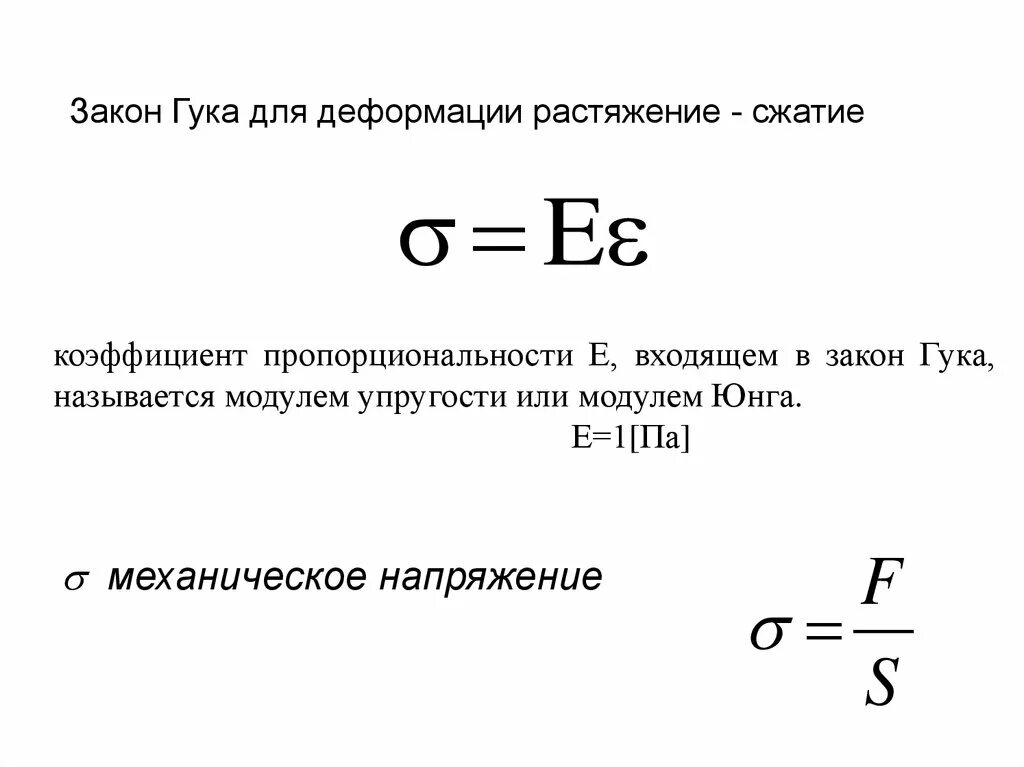
Закон гука деформация формула