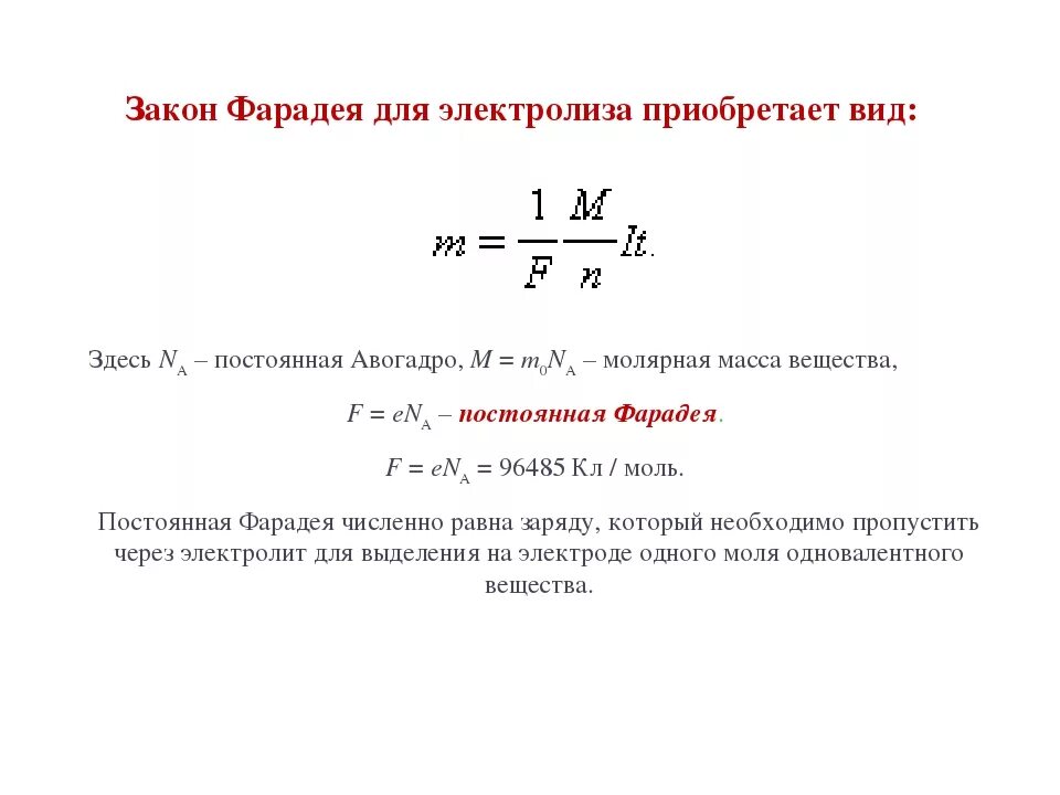
Закон фарадея 8 класс