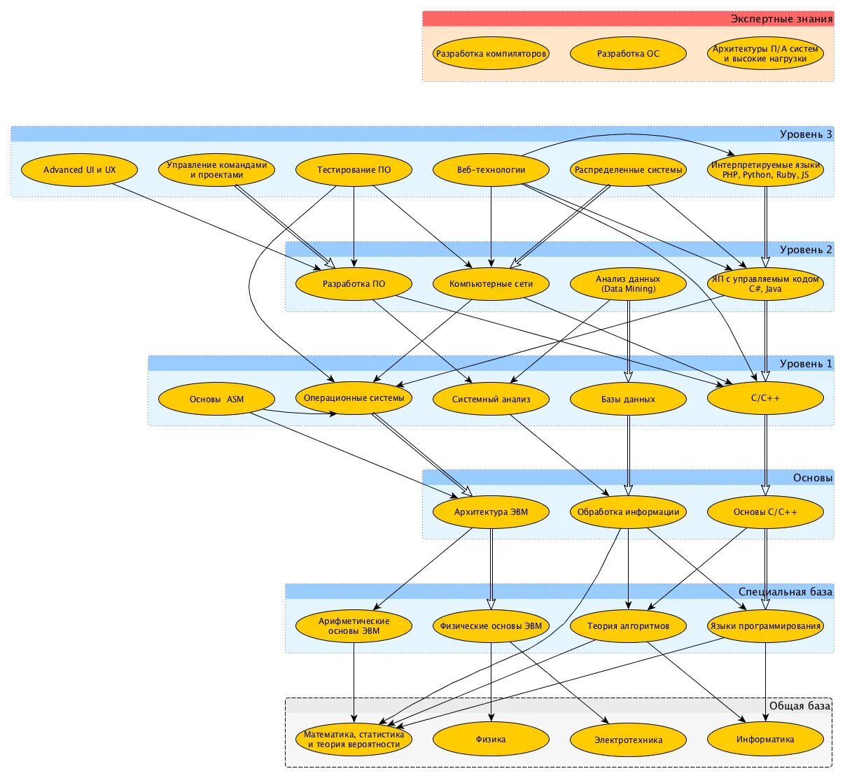
Языки программирования 2 уровня