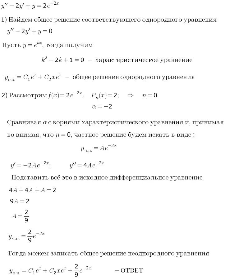
Y x 2 e x решение