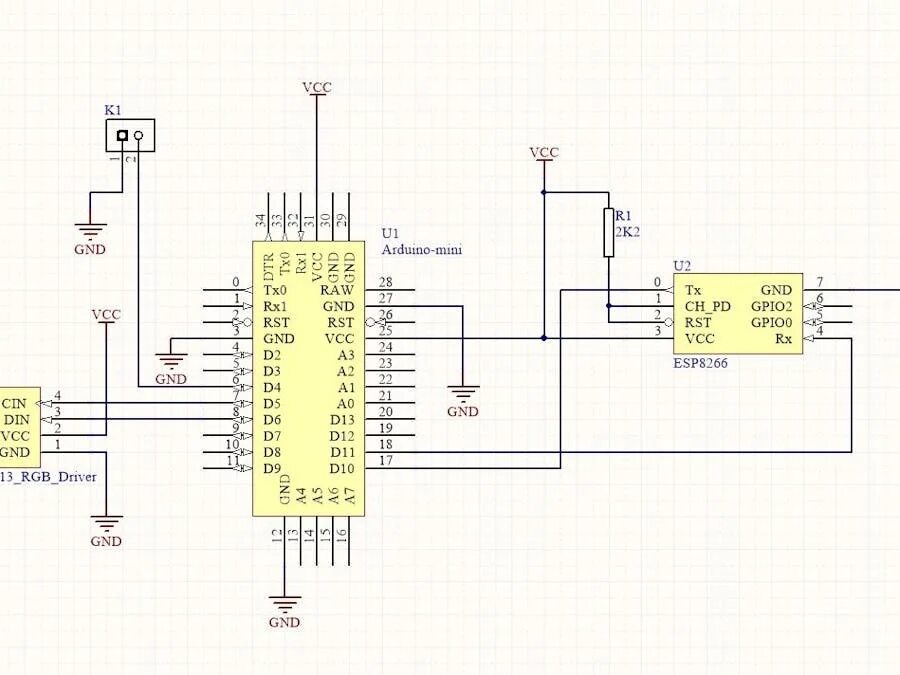
Wled esp8266