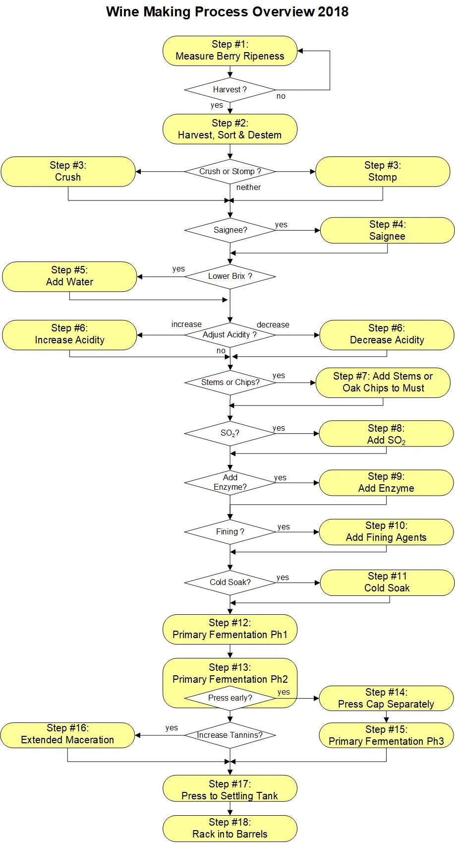
Wine processing