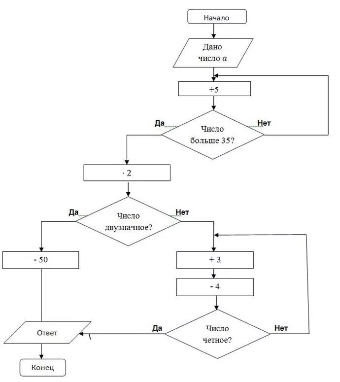
Выполнить алгоритм действий