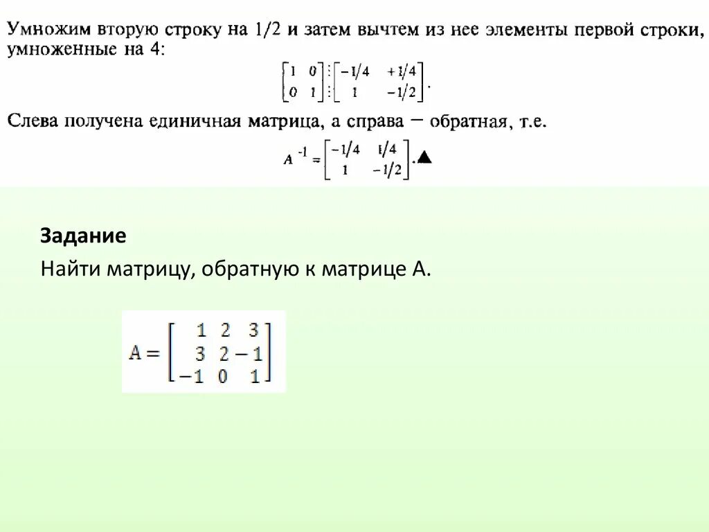
Вычислите матрицу где