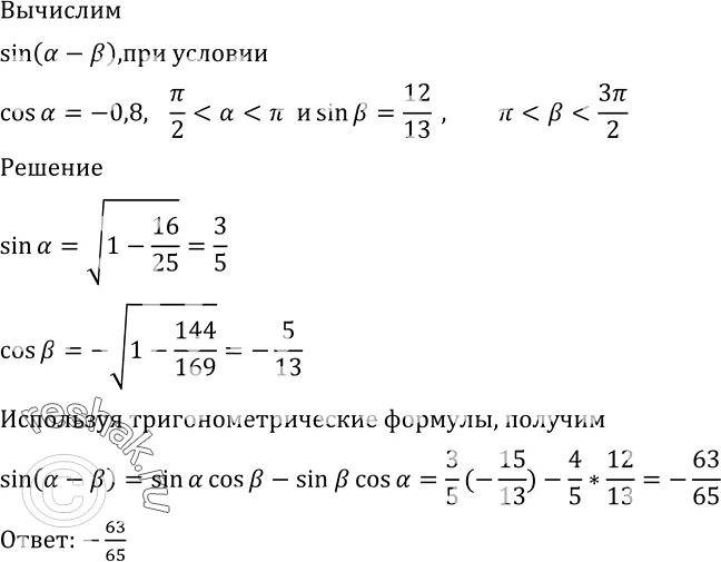
Вычислить sin n 2