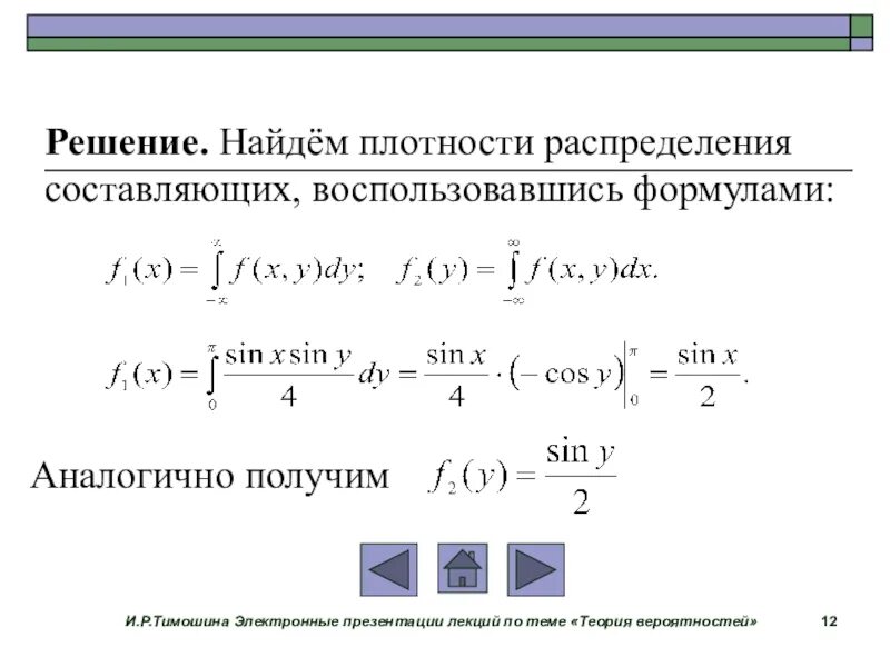
Вычислить плотность распределения