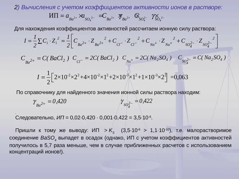
Вычислить ионную силу раствора после реакции