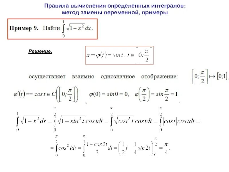
Вычислить интеграл калькулятор с подробным решением