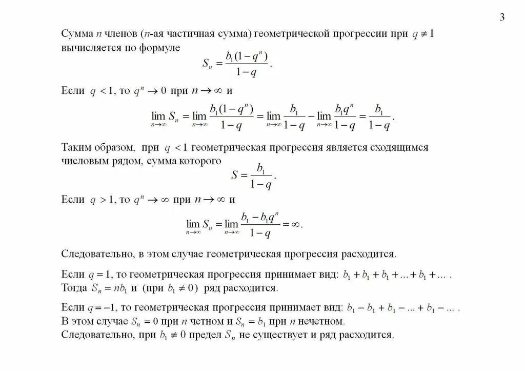
Вычислить частичную сумму ряда