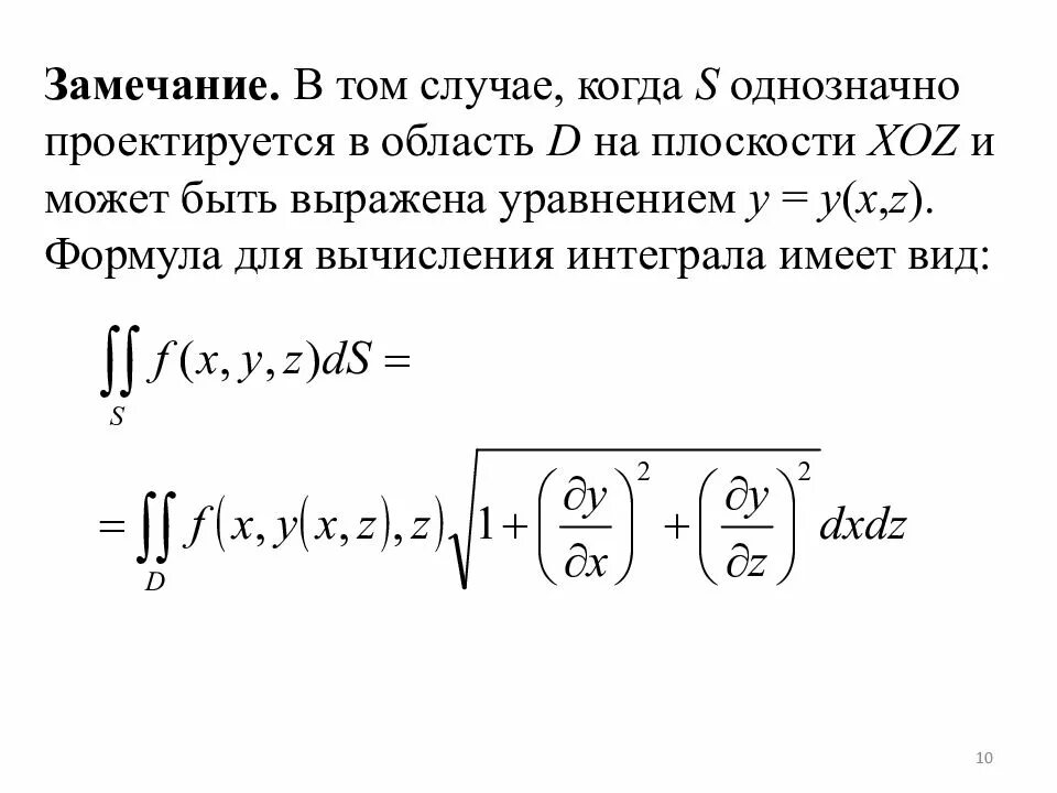
Вычисление поверхностного интеграла 1 рода