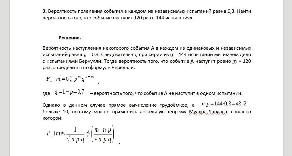
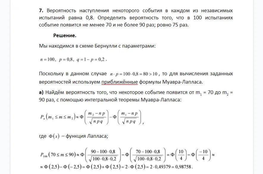
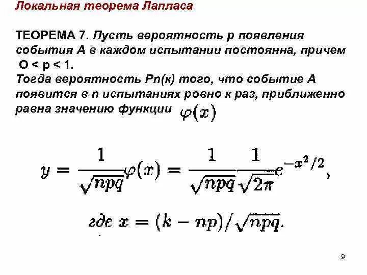
Вероятность появления события в каждом