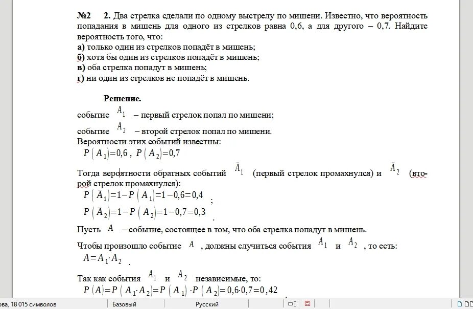
Вероятность попадания стрелка в мишень