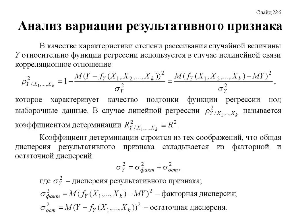
Вариация регрессии