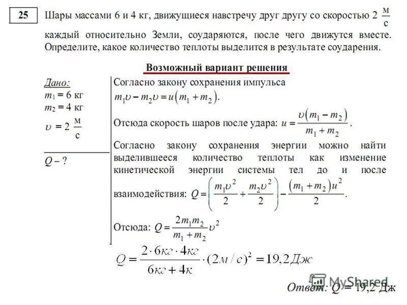
В результате соударения выделилось количество теплоты