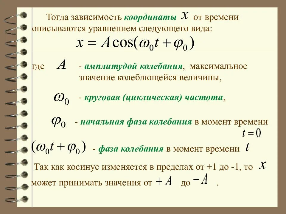
В чем измеряется фаза колебаний