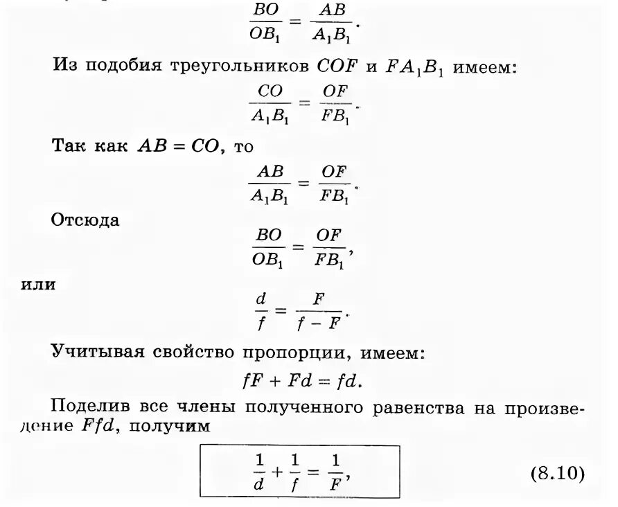
Увеличение лупы формула