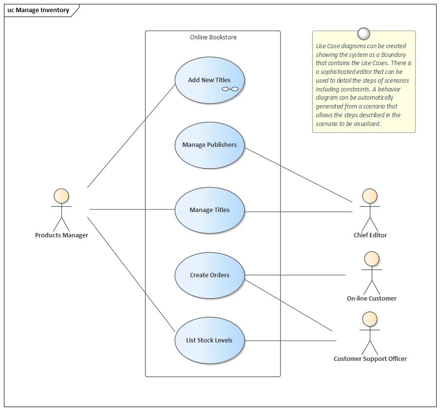
Use case test case