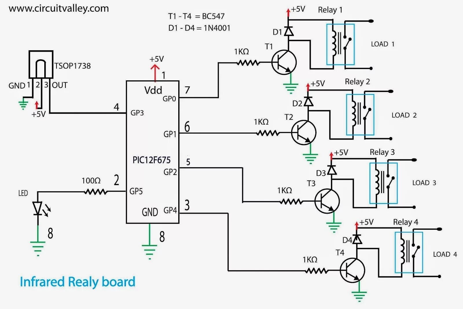
Управляющий микроконтроллер