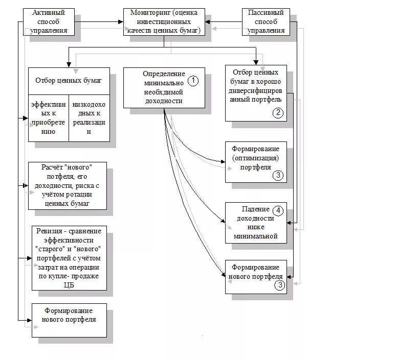
Управление портфелем инвестиций