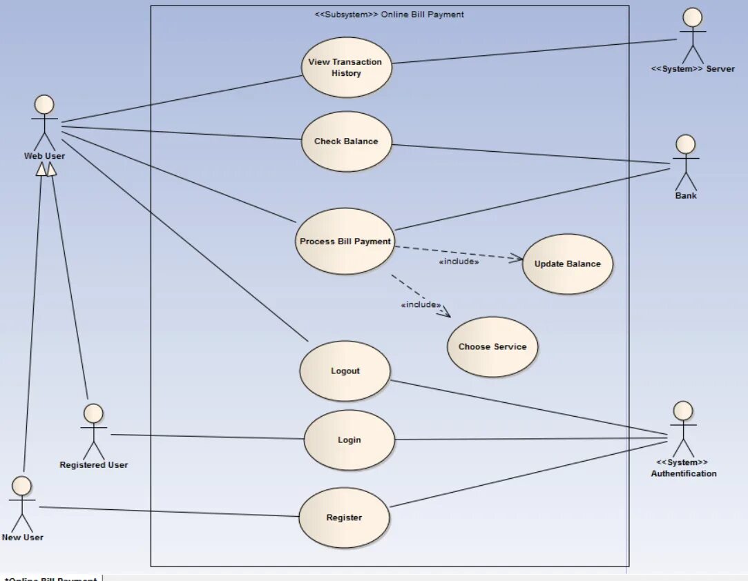
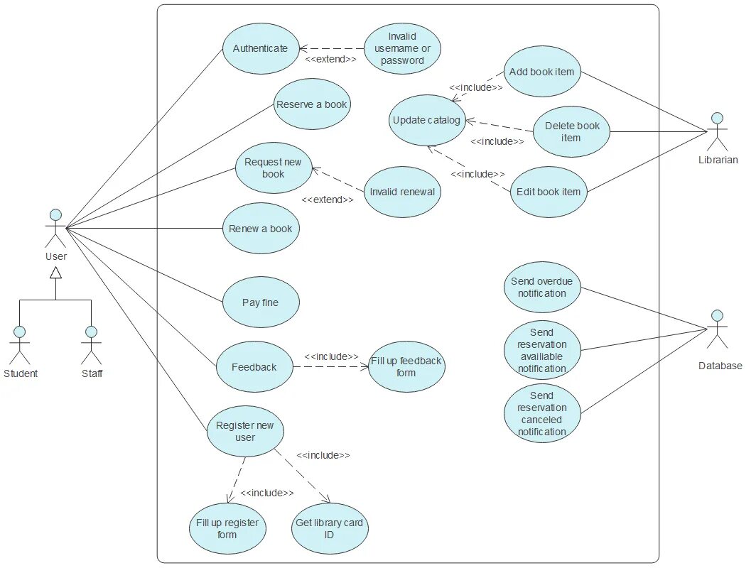
Uml use case diagram