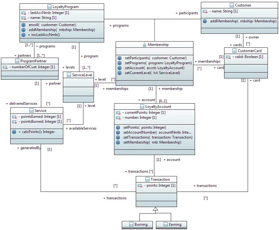
Uml class