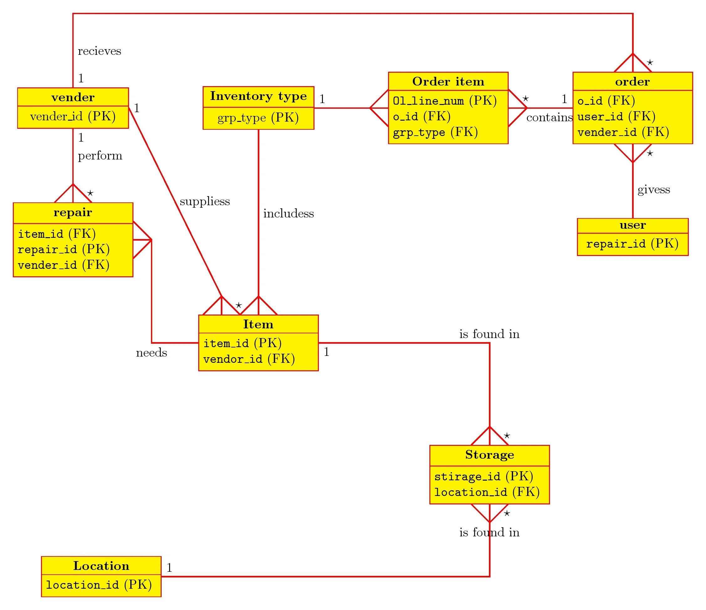
Type vendor model