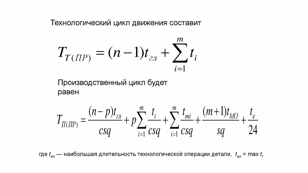
Цикл движения состоит