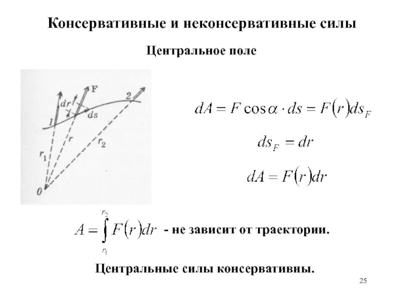
Центр силы