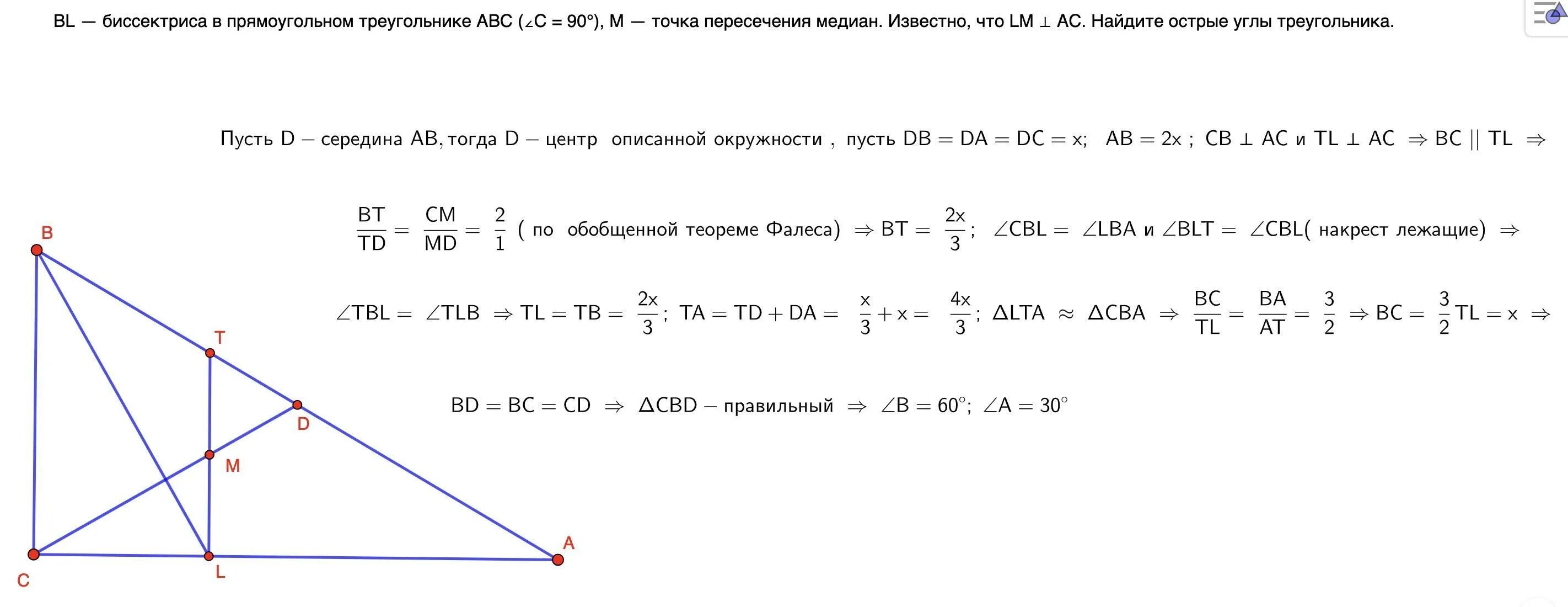
Центр медианы треугольника