Главная
»
Центр государственных информационных ресурсов
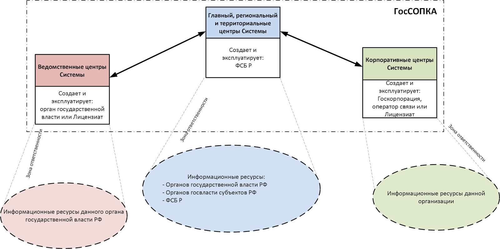
Центр государственных информационных ресурсов. Госсопка схема взаимодействия. структура центров госсопка. центр госсопка. иерархия центров госсопка.
« Предыдущее
57 / 65
Следующее »