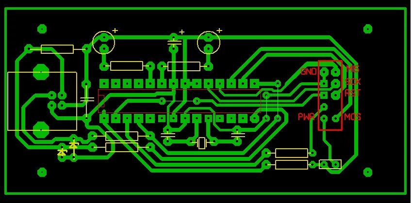
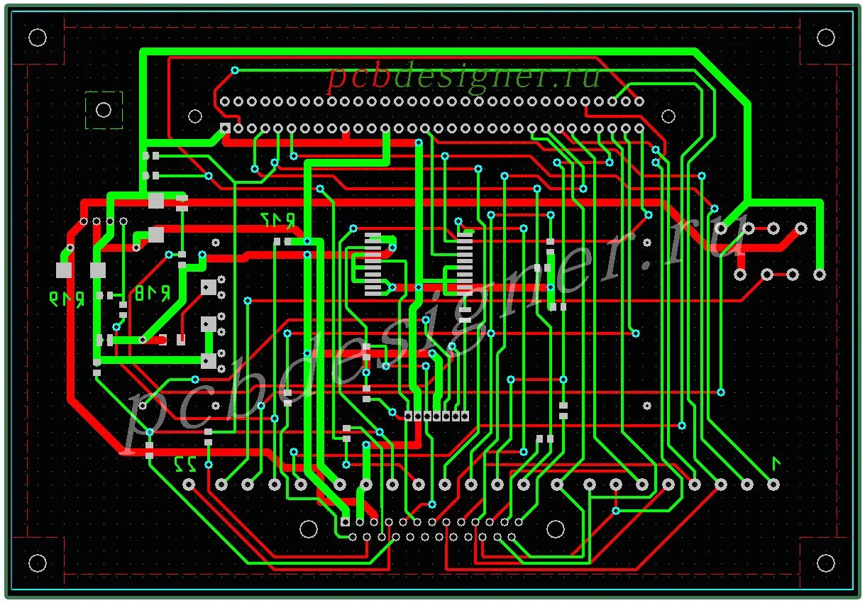
Трассировка печатных