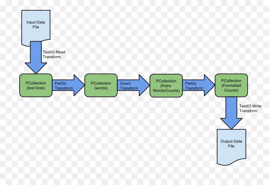
Transform words