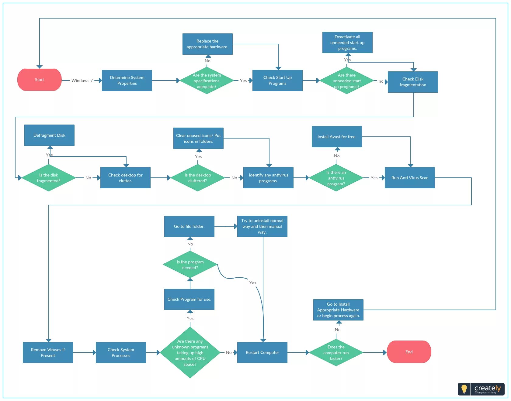
This program needs