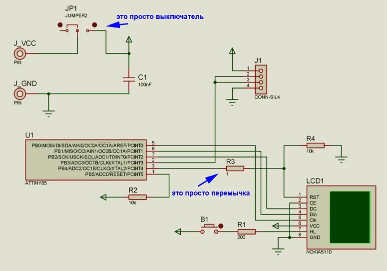
Термометр с передачей данных