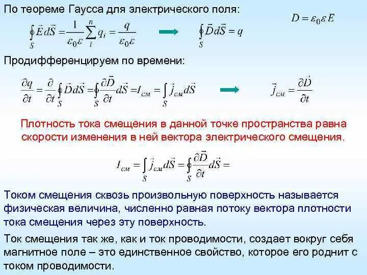
Теорема гаусса определение