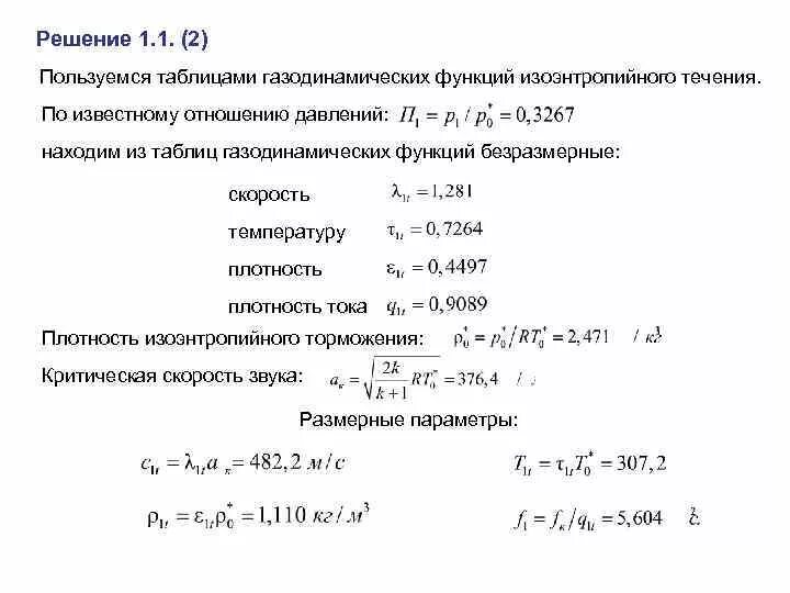
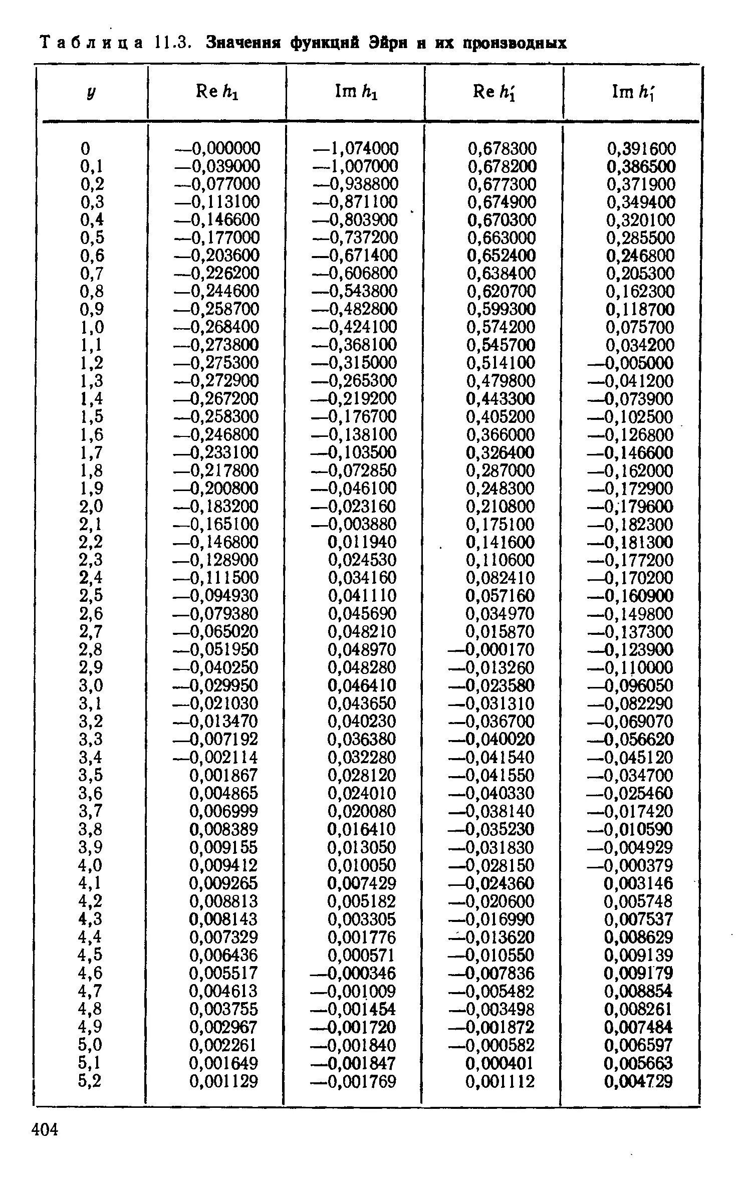
Таблица газодинамических функций