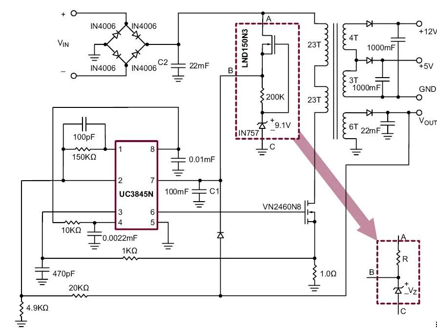
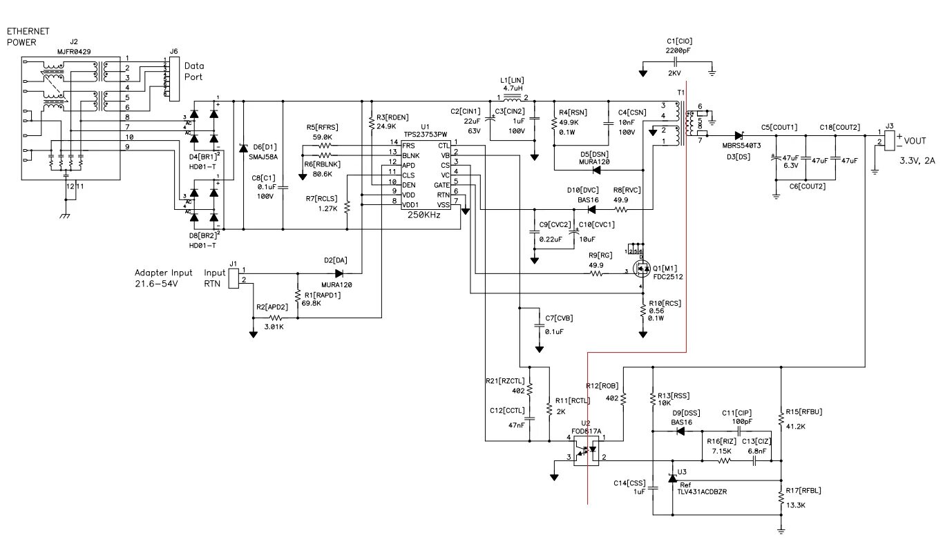
Switching mode power