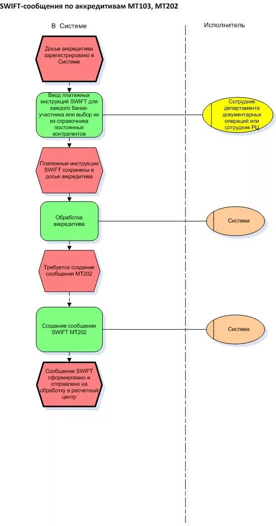
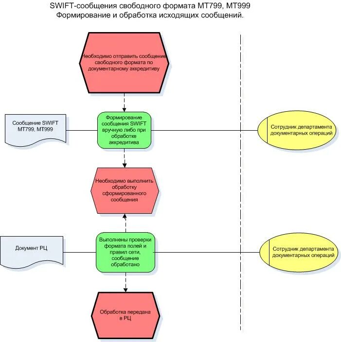
Swift сообщение