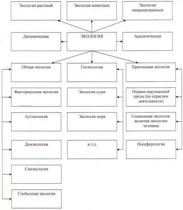
Сущность содержание и направления геоэкологии