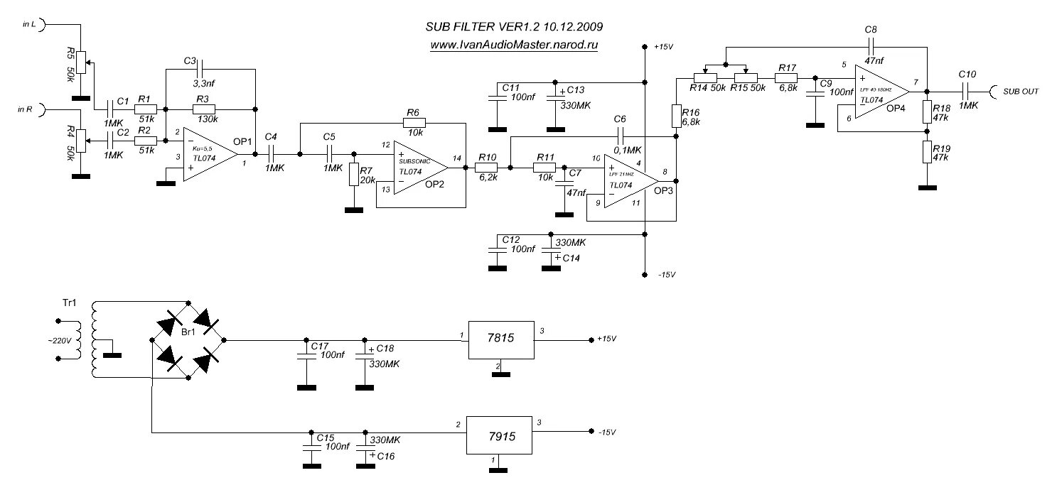
Sub filter