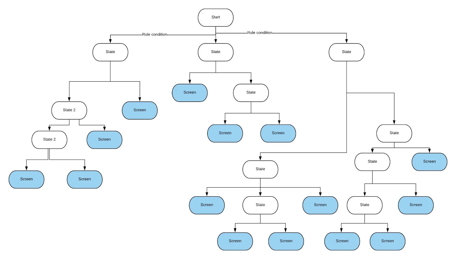
Структуры данных в играх