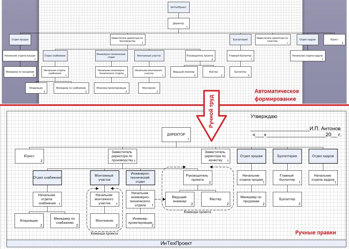
Структура в excel