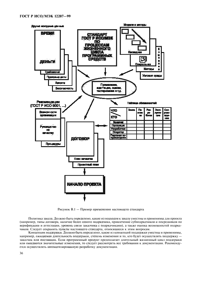
Структура стандарта 12207