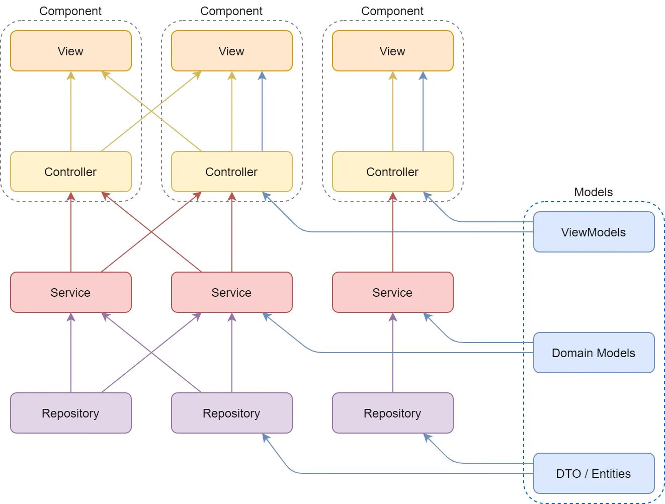
Структура react приложения