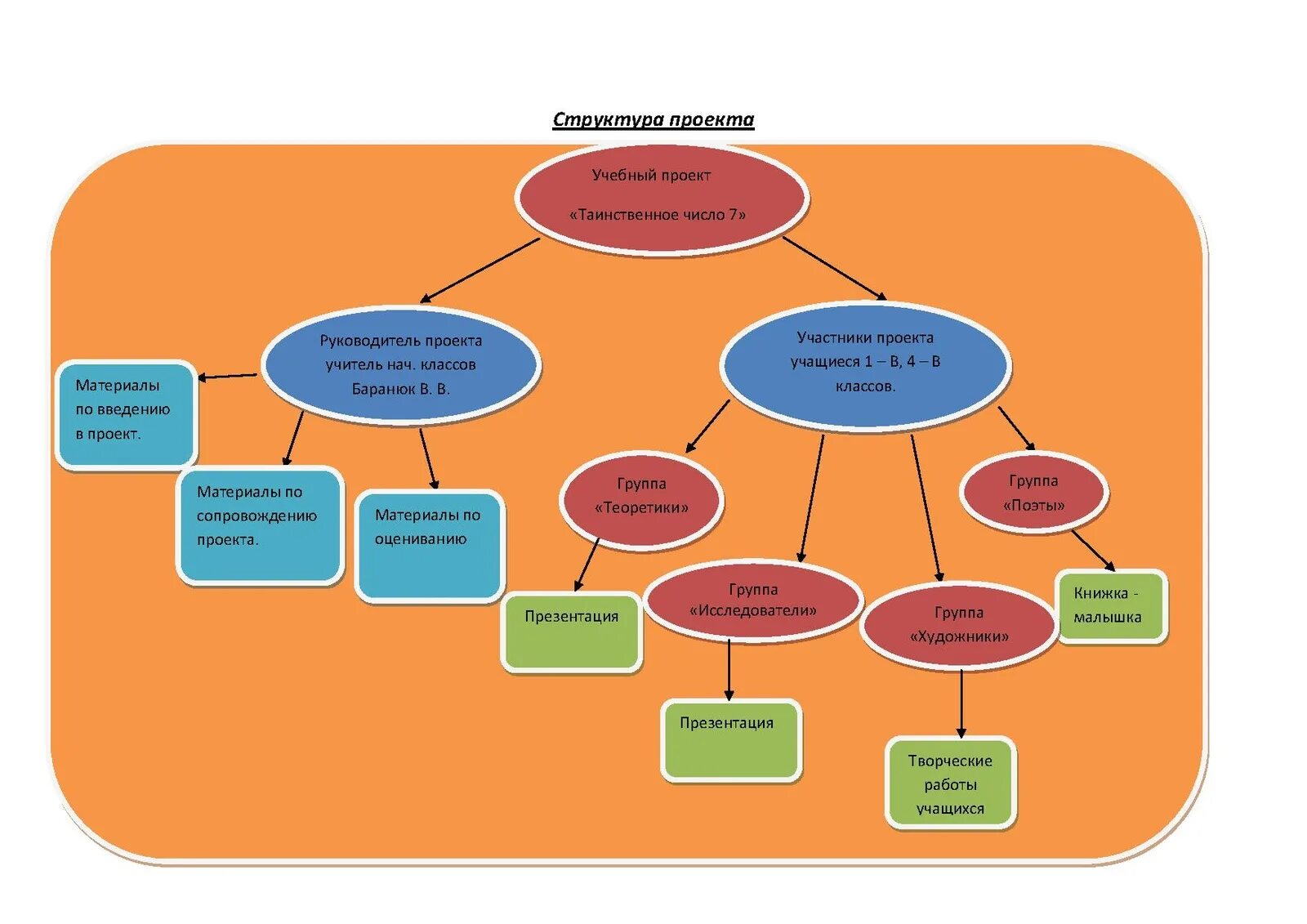
Структура проекта доклад